Gå til hovedindhold
RA.Type: Byggeblok
RA.Område: Miljø, Teknik og Forsyning
Status: Optaget i Rammearkitekturen

Ejerskab

Byggeblokken har til formål at beskrive og dokumentere de helt centrale karakteristika ved ejerskab til fast ejendom

Indhold

    Formål og kort beskrivelse 

    Formålet med byggeblokken Ejerskab er at beskrive, hvad der skal til for at beskrive et ejerskab. Byggeblokken har til formål at beskrive og dokumentere de helt centrale karakteristika ved ejerskab til fast ejendom. Herudover kan det generelle formål for alle fælleskommunale byggeblokke læses på siden Byggeblok.

    Ejer af byggeblok Ejerskab

    Center for Digitalisering og Teknologi, KL

    Overholdelse/compliance

    Byggeblokken Ejerskab er en del af Danmarks Grunddata, anvendes i en række af it-løsninger og udstilles som autoritative data på den fællesoffentlige datafordeler.

     

    Liste med begreber som er relevante i forhold til byggeblokken (ikke udtømmende)

    • Ejerskab: En Person eller Virksomheds ejerskabsandel i forhold til en Bestemt fast ejendom.
    • Ejerskabsskifte: Overdragelse af et Ejerskab til eller fra en ejer.
    • Ejerskifte: Overdragelse af et eller flere Ejerskaber fra en ejerkreds til en anden.
    • Oplysninger som relaterer sig til Ejerskabshændelser der beskriver en ejendomshandel.

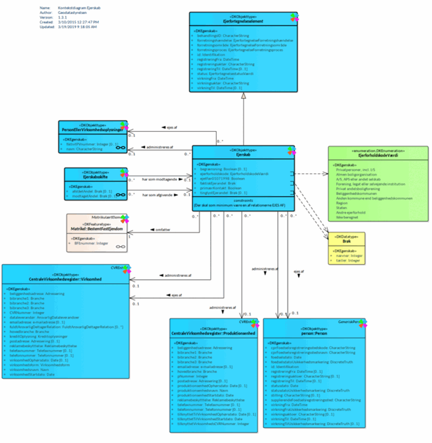
    Objektmodel

    Business Object diagram med kort læsevejledning, der redegør for de vigtigste rationaler fx i forhold valg af centralt forretningsobjekt og relationer. Hvert forretningsobjekt og relation ledsages af en definition og kommentarer jf. fællesoffentlige modelleringsregler. Ingen kardinaliteter.

    Link til webbaseret og klikbar udgave af objektmodellen for byggeblok Ejerskab

    Ejerskab objektmodel

     

    Informationsmodel

    Der er ikke lavet et informationsmodel for Ejerskab i regi af Rammearkitekturen, da der allerede er en informationsmodel i grunddatamodellen for Ejerskab, som kan tilgås på nedenstående link 

    Link til webbaseret og klikbar udgave af informationsmodel for byggeblok Effektuering

    Ejerskab informationsmodel

     

    Livscyklus/tilstandsmodel

    • Gældende: Status som påføres et objekt, hvis registreringstidspunkt er indenfor virkningsperioden
    • Tilbagerullet: Status som påføres et objekt, hvis der har været tale om en registrering, som ikke skulle have været foretaget
    • Historisk: Status som påføres et objekt, som har været gældende, når dets virkningsperiode ophører

    Ikke udarbejdet

    Målgruppe

    Forretnings og It-arkitekter i kommuner, KL og KOMBIT og Fagkontorer i KL

    Anvendelse og Anbefaling

    Generel anvisning for anvendelse af en byggeblok se siden Fælleskommunale byggeblokke.

    Strategisk ophæng

    Byggeblokken Ejerskab anvendes i mange løsninger på tværs af det offentlige. Grunddataprogrammet for effektiv ejendomsforvaltning og genbrug af ejendomsdata er etableret som en del af den fællesoffentlige digitaliseringsstrategi.

    Roadmap/Plan/Implenteringer af Ejerskab

    Den fællesoffentlige datafordeler

    Byggeblokken Ejerskab har relationer til andre grunddata byggeblokke, som er centrale i forhold til at beskrive en ejendom og dens sammenhænge. Beskrivelser af disse "eksterne" byggeblokke er ikke en del af beskrivelsen af byggeblokken Ejerskab

    Liste over andre byggeblokke som denne byggeblok har en relation til

    Person: Den person som ejerskabet tilhører og/eller administreres af

    Virksomhed: Den virksomhed som ejerskabet tilhører og/eller administreres af

    MatrikulærElement: Ejerskabet omfatter et matrikulær element

    Beskrivelse af byggeblok Ejerskab v.1.0 - Godkendt version med rettelser

    Kontakt

    Chefkonsulent

    Peter Falkenberg

    Digitale Projekter, Borgerservice & IT-Arkitektur

    Telefon: +45 3370 3736

    E-mail: pfl@kl.dk