Gå til hovedindhold
RA.Type: Byggeblok
RA.Område: Miljø, Teknik og Forsyning
Status: Optaget i Rammearkitekturen

Ejendomsvurdering

Byggeblokken har til formål at beskrive og dokumentere de helt centrale karakteristika ved vurderinger af fast ejendom

Indhold

    Formål og kort beskrivelse 

    Formålet med byggeblokken Ejendomsvurdering er at beskrive, hvad der skal til for at beskrive en ejendomsvurdering. Byggeblokken har til formål at beskrive og dokumentere de helt centrale karakteristika ved vurderinger af fast ejendom. Herudover kan det generelle formål for alle fælleskommunale byggeblokke læses på siden Byggeblok.

    Ejer af byggeblok Ejendomsvurdering

    Center for Digitalisering og Teknologi, KL

    Overholdelse/compliance

    Byggeblokken Ejendomsvurdering er en del af Danmarks Grunddata, anvendes i en række af it-løsninger og udstilles som autoritative daa på den fællesoffentlige datafordeler

     

    Liste med begreber som er relevante i forhold til byggeblokken (ikke udtømmende)

    • Ejendomsvurdering: En afgørelse af en ejendoms beskatningsmæssige værdi.
    • Vurderingsejendom: Vurderingsejendommen består af en eller flere BFE (Bestemt Fast Ejendom) som i vurderingsmæssig henseende skal behandles under et

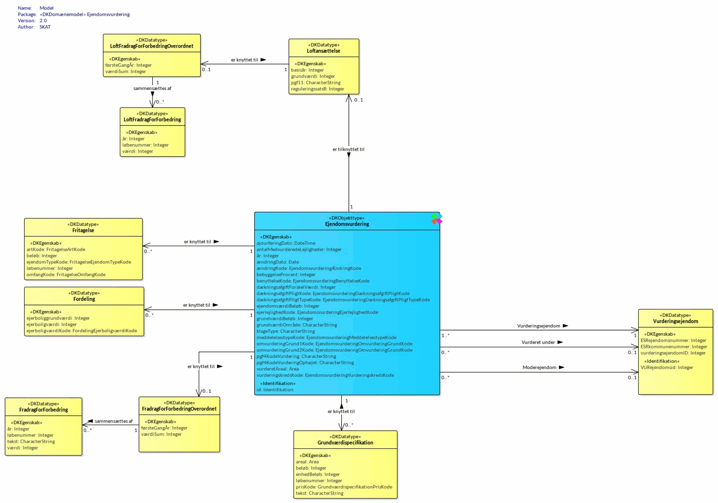
    Objektmodel

    Link til webbaseret og klikbar udgave af objektmodellen for byggeblok Ejendomsvurdering

     Ejendomsvurdering objektmodel

     

    Informationsmodel

    Der er ikke lavet et informationsmodel for Ejendomsvurdering i regi af Rammearkitekturen, Grunddatamodellen for Ejendomsvurdering kan tilgås her: 

     Ejendomsvurdering informationsmodel

     

    Ikke udfyldt for nuværende

    Målgruppe

    Forretnings og It-arkitekter i kommuner, KL og KOMBIT og Fagkontorer i KL

    Anvendelse og Anbefaling

    Generel anvisning for anvendelse af en byggeblok se siden Byggeblok under 'Rammearkitekturen kort fortalt'.

    Strategisk ophæng

    Byggeblokken Ejendomsvurdering anvendes i mange løsninger på tværs af det offentlige. Grunddataprogrammet som en del af den fællesoffentlige digitaliseringsstrategi omhandler herunder data om ejendomsvurderinger.

    Roadmap/Plan/Implenteringer af Ejendomsvurdering

    Den fællesoffentlige datafordeler

    ois.dk

    Byggeblokken Ejendomsvurdering har relation til en anden grunddata byggeblokke, som er centrale i forhold til at beskrive en ejendomsvurdering og dens sammenhænge. Beskrivelser af denne "eksterne" byggeblok er ikke en del af beskrivelsen af byggeblokken Ejendomsvurdering.

    Liste over andre byggeblokke som denne byggeblok har en relation til

    Matrikel – Ejendomsvurderingen omfatter et matrikulær element

    Beskrivelse af byggeblok Ejendomsvurdering v.1.0 - Godkendt version med rettelser

    Kontakt

    Chefkonsulent

    Peter Falkenberg

    Digitale Projekter, Borgerservice & IT-Arkitektur

    Telefon: +45 3370 3736

    E-mail: pfl@kl.dk