Kontakt
Peter Thrane
Digitale Projekter, Borgerservice & IT-Arkitektur
Telefon: +45 3370 3553
E-mail: pth@kl.dk
Formålet med byggeblokken Bevilling er at beskrive, hvad der skal til for at beskrive en bevilling til en borger eller virksomhed. Herudover at understøtte en mere ensartet håndtering og udveksling af data om bevillinger, samt skabe et bedre fundament for at bygge bevillingssystemer.
Formålet med byggeblokken Bevilling er at beskrive, hvad der skal til for at beskrive en bevilling til en borger eller virksomhed (Foreninger og andre organisationer vil betragtes som en virksomhed, da et registreret CVR-nummer er nødvendigt). Herudover at understøtte en mere ensartet håndtering og udveksling af data om bevillinger, samt skabe et bedre fundament for at bygge bevillingssystemer.
Byggeblokken har til formål at beskrive og dokumentere de helt centrale karakteristika ved enhver bevilling. Byggeblokken kan hjælpe til en fælles forståelse og sprog omkring ydelsesområdet. Herudover kan det generelle formål for alle fælleskommunale byggeblokke læses på siden Byggeblok.
En bevilling kan opfattes som en "aftale" mellem det offentlige og Bevillingsmodtageren (borgere og virksomheder). Den udtrykker dermed "retten til at modtage, og pligten til at yde..." Byggeblokken kan ligeledes bruges til udtrykke situationer hvor bevilling er en tilladelse, eksempelvis i form af en byggetilladelse.
Fælles for alle ydelser, uanset type, er at de skal bevilges før de kan effektueres.
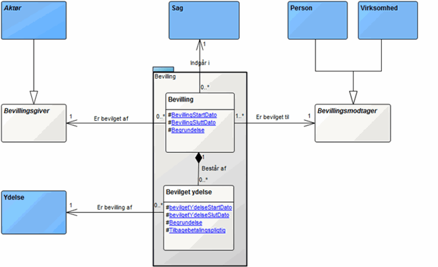
Selve bevillingen kan bestå af en række bevilgede ydelser, der hver udpeger netop en ydelse, der er bevilget. Dvs. at bevillingen er en ramme, som indeholder en eller flere bevilgede ydelser. Det er bevillingen, som har en relation til den (bevillings)sag, som indeholder dokumentationen for bevillingen.
Center for Digitalisering og Teknologi, KL
Byggeblokkene Ydelse, Bevilling og Effektuering anvendes allerede i KOMBITs og UDK's fagsystemer og danner derfor en de facto standard for håndtering af ydelser, bevillinger og effektueringer på markedet.
Listen er et uddrag af de forretningsnære begreber som kan være relevante i forhold til byggeblokken Bevilling.
Alle bevilgede ydelser, hørende til samme bevilling, skal tidsmæssigt ligge inden for rammen af bevillingen.
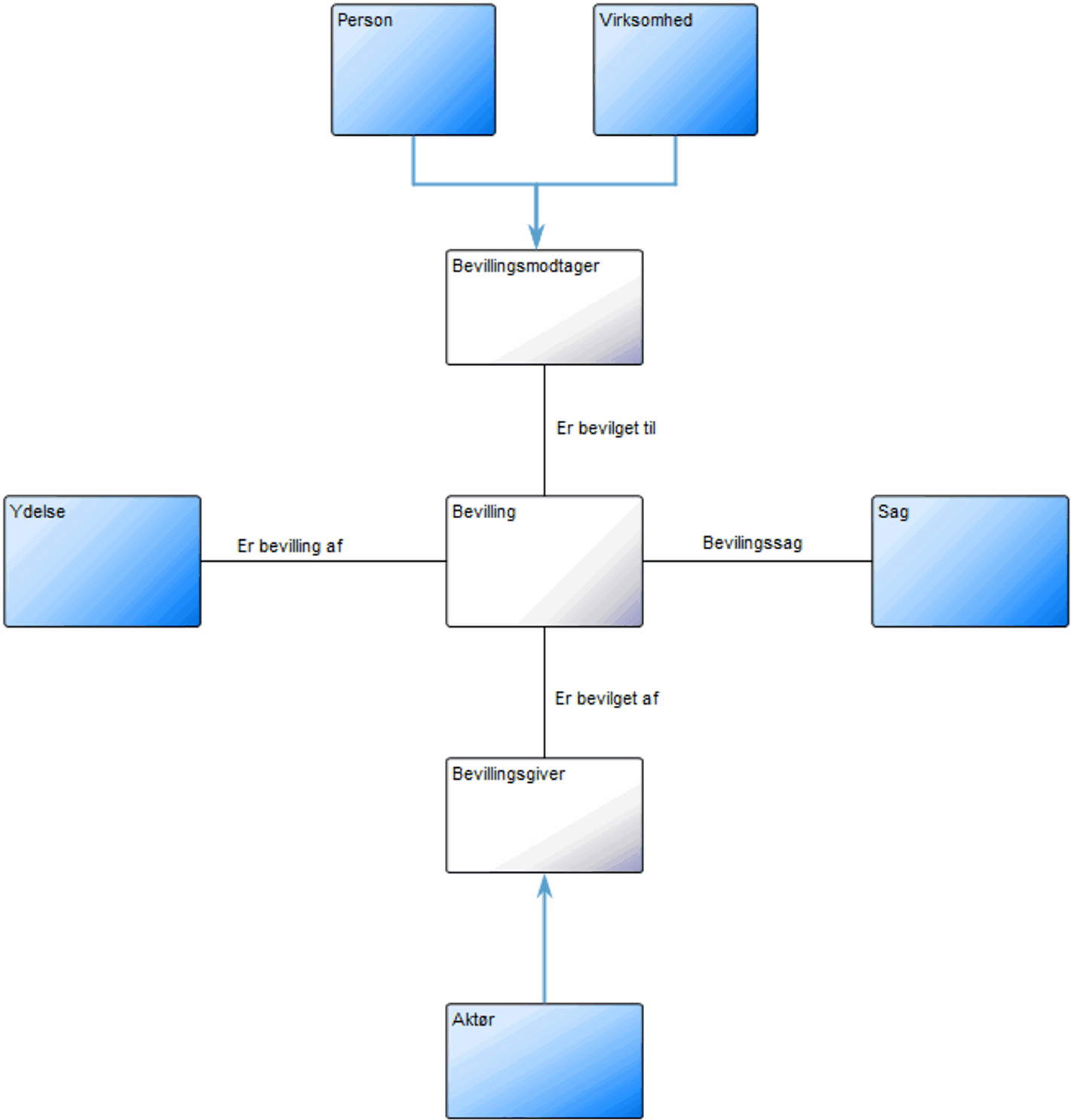
Læsevejledning til modeller for Bevilling: Formålet med objektmodellen for byggeblokken Bevilling er at vise hvilke andre byggeblokke Bevilling har en relation til. Formålet med informationsmodellen for byggeblokken Bevilling er at vise hvilke oplysninger som er relevante i forhold til at beskrive en Bevilling. Objekter med farven grå er en del af byggeblokken Bevilling, og objekter med farven blå repræsenterer andre byggeblokke som hver især har deres egen objekt- og informationsmodel.
Note til læser - Definitioner og beskrivelser af objektmodellen for ydelse er i denne afrapportering undladt, men kan læses på modellen nedenfor
Link til webbaseret og klikbar objektmodel for byggeblokken Bevilling
Note til læser – Forklaring af objekter, attributter og relationer kan læses i beskrivelsen af informationsmodellen nedenfor
Link til webbaseret og klikbar udgave informationsmodel for byggeblokke Bevilling
Informationsmodellen for Bevilling
Ikke udarbejdet for nuværende.
Byggeblokkens services er på logisk niveau og rettet mod de forretningsbehov, som byggeblokken skal understøtte. Der henvises til den generelle beskrivelse omkring en byggebloks services for en uddybende beskrivelse af, hvilke services en byggeblok udfører på siden Byggeblok under 'Rammearkitekturen kort fortalt'. De generelle services omfatter opret, ajourfør, fjern/slet/nedlæg, søg, list mv.
Udover de generelle services vil der være services rettet mod de forretningsbehov, som byggeblokken Bevilling skal understøtte, det skal være muligt at:
Forretnings og it-arkitekter i kommuner, KL, KOMBIT og fagkontorer i KL
Generel anvisning for anvendelse af en byggeblok se siden Byggeblok under 'Rammearkitekturen kort fortalt'.
Byggeblokken Bevilling anvendes allerede i projekter i KOMBIT og UDK og danner derved en de facto standard for ydelser.
Herudover kan Bevilling sammen med Effektuering anses som en specialisering af byggeblokken Indsats. Den er dog ikke modelleret direkte i forlængelse heraf, da den allerede har været i brug en del år.
Der er løbene et arbejde i gang i KL og KOMBIT med at redegøre for den konkrete sammenhæng mellem indsats- og ydelsesbegrebet. Dette arbejde kan på sigt medføre ændringer i beskrivelserne af byggeblokkene Indsats, Ydelse, Effektuering og Bevilling.
Byggeblokken Bevilling har relationer til andre fælleskommunale byggeblokke, som er centrale i forhold til at beskrive en bevilling og dens sammenhænge. Beskrivelser af disse "eksterne" byggeblokke er ikke en del af beskrivelsen af byggeblokken Bevilling.
Liste af andre byggeblokke med links til beskrivelserne, som denne byggeblok har en relation til, baseret på blå forretningsobjekter:
Ydelse – Hvilken ydelse er bevilget. Hver bevilget ydelse peger på netop en, men flere kan bevilges inden for samme bevilling
Sag – Peger på den sag, som danner grundlag for bevillingen og også indeholder det grundlag, som bevillingen er givet efter
Person – Den Person (Bevillingsmodtager), som har modtaget bevillingen
Virksomhed – Den Virksomhed (Bevillingsmodtager), som har modtaget bevillingen
Aktør – Den myndighed der bevilget bevillingen
Det er en model som er sammensat af de tre byggeblokke, samt en uddybende beskrivelse af sammenhængen mellem de tre byggeblokke.
Byggeblokken Bevilling er godkendt på 12. møde i Arkitekturboardet 16. december 2019
Digitale Projekter, Borgerservice & IT-Arkitektur
Telefon: +45 3370 3553
E-mail: pth@kl.dk
 
                                             
     
     
    