Sammenhængsmodel for Aktivitet, Indsats og Tilstand
Herunder kan du læse om sammenhængen mellem byggeblokkene Tilstand, Indsats og Aktivitet

Om Sammenhængsmodellen
Indledning
Inden for alle områder af kommunen udføres aktiviteter på daglig basis. Det sker når kommunen løser sine opgaver i forbindelse med service, myndighedsudøvelse og tilsyn eller i administrationen.
En aktivitet er et stykke arbejde, der udføres af en eller flere aktører, kan involvere flere parter og leder frem til et eller flere resultater. Mange aktiviteter har til formål at observere tilstande. Dette kan eksempelvis være at måle en persons mobilitetsgrad, blodtryk eller vægt i forbindelse med et hjemmepleje besøg, med fokus på personens almene sundhedstilstand samt udfordringer med bevægeapparatet. Ligeledes kan nogle typer af aktiviteter have til formål, at ændre og påvirke tilstande ved at være rettet specifikt mod den eller de tilstande som ønskes ændret. Aktiviteter som har til formål at påvirke tilstande samles under betegnelsen Indsatser. En indsats kan eksempelvis være at give blodtryksnedsættende medicin til en borger med forhøjet blodtryk.
På figuren nedenfor vises på et overordnet niveau sammenhængen mellem byggeblokkene Aktivitet, Indsats og Tilstand.

Eksempel på Sammenhængen mellem byggeblokkene Aktivitet, Indsats og Tilstand

Sammenhængen mellem byggeblokken Tilstand, Indsats og Aktivitet, med udgangspunkt i et eksempel om en borger med dårlig mobilitet, vægt og blodtryk
Illustrationen ovenfor er et eksempel på hvordan byggeblokkene Aktivitet, Indsats og Tilstand kan bruges til at beskrive et forløb som tager udgangspunkt i en borger med dårlig mobilitet og overvægt. Eksemplet viser hvordan de tre byggeblokke kan være med til at beskrive hvilke aktiviteter, indsatser samt tilstande som indgår i den specifikke borgers forløb.
Forløbet starter med at en hjemmepleje i forbindelse med et kontrolbesøg hos en borger, observerer at borgeren har problemer med at gå, samt er overvægtig. Denne observation medfører at der foretages specifikke observationer og målinger af borgerens vægt, mobilitet og blodtryk. Resultatet af disse observationer og målinger, giver specifikke resultatværdier. Disse værdier beskriver tilstande for borgerens vægt, mobilitet og blodtryk på det tidspunkt hvor observationerne og målingerne er foretaget.
Disse tilstande er udgangspunktet for om der skal påbegyndes en indsat for borgeren. Hvis tilstandene vurderes som værende i et område hvor det kræver en intervention, påbegyndes en eller flere indsatser for at forbedre disse tilstande for borgeren. Der opsættes et mål for tilstandene, eksempelvis i dette tilfælde, en mobilitet som er alderssvarende for borgeren, samt vægt og blodtryk inden for ‘normalområdet’.
Der igangsættes et forløb bestående af træningstimer, motionstimer og kostomlægning, som borgeren skal deltage i over en tidsperiode for at forbedre vægt, mobilitet samt blodtryk. Efter et endt forløb måles borgerens vægt, mobilitet og blodtryk for at se om der er sket en forbedring. Hvis det ønskede resultat ikke er opnået, kan der igangsættes endnu et forløb for at nå det ønskede resultat.
Projekter som gør brug af de tre byggeblokke
- Det fællesoffentlige strategiprojekt sammenhængende velfærdsforløb 3.1 spor 2 "Pilotafprøvning af sammenhængende borgerforløb for udsatte børn og unge".
- Projekt Vanda - Initiativ 8.3 ”Kvalitet og deklaration af miljødata” under den fællesoffentlige digitaliseringsstrategi 2011-2015.
- Offentlig digitalisering skal give gode vilkår for vækst. Initiativ 6.4 "Samlet it-arkitektur for Affaldsdata"
Modeller for sammenhængen mellem byggeblokkene Tilstand, Indsats og Aktivitet
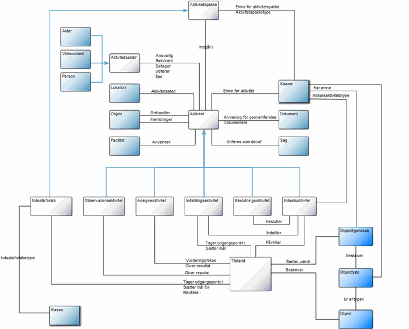
Klik på billedet herunder for at se en dynamisk præsentation af samlet objektmodel for Tilstand, Indsats og Aktivitet:

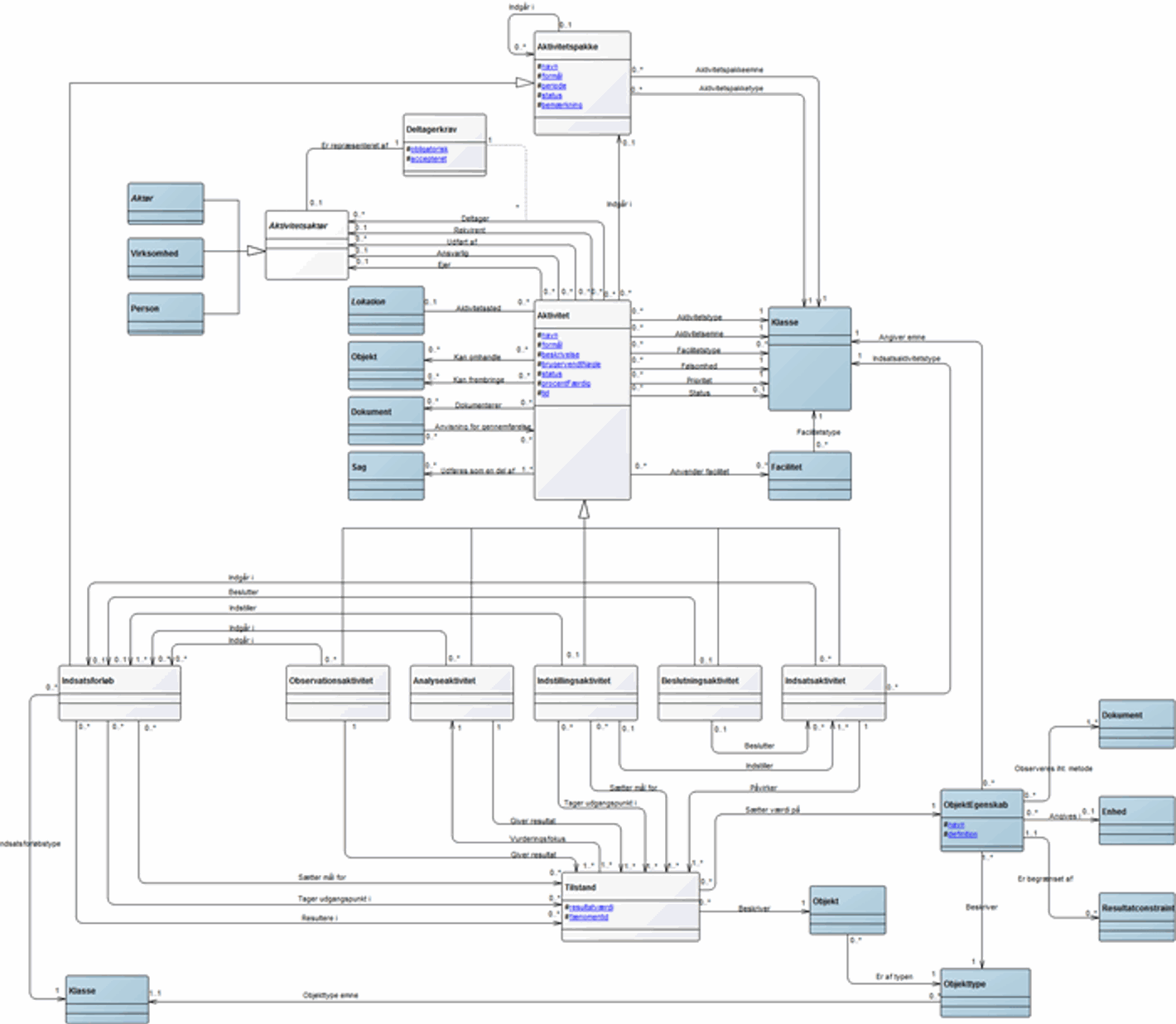
Klik på billedet herunder for at se en dynamisk præsentation af samlet informationsmodel for Tilstand, Indsats og Aktivitet:

Disse modeller viser sammenhængen mellem byggeblokkene Tilstand, Indsats og Aktivitet. Herudover sammenhængen til flere andre fælleskommunale byggeblokke som er relevante i forhold til byggeblokkene Aktivitet, Indsats og Tilstand. Modellen er i en generisk form, i den forståelse at den ikke er tilpasset et specifikt forretningsområde. Modellen kan derfor bruges som skabelon til at beskrive aktiviteter, indsatser og tilstande på forskellige forretningsområder, eksempelvis sundhedsområdet.

Status for Sammenhængsmodellen for Aktivitet, Tilstand og Indsats
STATUS IFT. RAMMEARKITEKTUREN
GYLDIGHED
Sammenhængsmodellen for Aktivitet, Tilstand og Indsats er godkendt ved det femte møde i Arkitekturboardet 05. juli 2018